info@lspgeoteknik.id
Graha HATTI JORR TB Simatupang Jl. Asmin No. 45 RT.008 RW.03 Susukan Ciracas Jakarta 13750
Banding Pemegang SKK
Banding Pemegang SKK
Banding Pemegang SKK
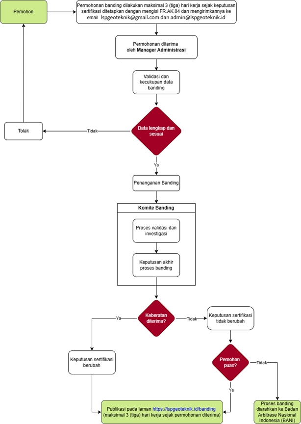
- Pengguna Layanan LSP Geoteknik Indonesia yang akan mengajukan banding karena tidak menyetujui keputusan sertifikasi yang ditetapkan, dipersilakan mengisi formulir Pengajuan Banding (FR.AK.04). ( download)
- Untuk Banding silakan disampaikan secara tertulis dengan mengirimkan pengisian formulir Pengajuan Banding melalui email ke lspgeoteknik@gmail.com dan admin@lspgeoteknik.id
- Penanganan banding dilakukan oleh Komite Banding LSP Geoteknik Indonesia, beranggotakan personil yang tidak terlibat subjek yang dibanding yang dijadikan materi banding sesuai prosedur Penanganan Banding yang berlaku di LSP Geoteknik Indonesia.
Diagram Alir :
Copyright by LSP Geoteknik. All Rights Reserved
